
PTK 7465 MG を用いた4脚ロボットの製法
本記事にはアフィリエイト広告が含まれます。
目次
はじめに
以前、低価格なのに高トルクで高精度のPWMサーボ PTK 7465 MG を入手して大騒ぎさせていただきました。
この時に検証で製作した4脚ロボットを作ってみたいという声をチラホラいただいたので、ここで製法をまとめたいと思います。
PTK 7465 MG
PTKというメーカーによる 7465 MG というマイクロサーボ、
7465W MGというモデルもありこちらは耐水性
ここでは耐水なしの7465 MGを使用しました。
以下が驚きの PTK 7465 MG のスペック
低価格なのに 電源 7.4Vで速度が 0.075 sec/60°、トルクが5.5 kg・cm !!
ヤバいって
PWM信号のパルス長 500~2500usec で180°動きます。
つまり中間点(1500usec)から±90°可動します。
構成
マイコンにはIMU内蔵のATOM Matrixを使用します。
2セルのLiPoバッテリを使用してマイコンへは5Vに降圧して供給しています。
PWMサーボ PTK 7465 MG は PCA9685 で制御します。
ここでは筐体パーツは3Dプリント品で、コントローラは専用基板を製作し用いています。
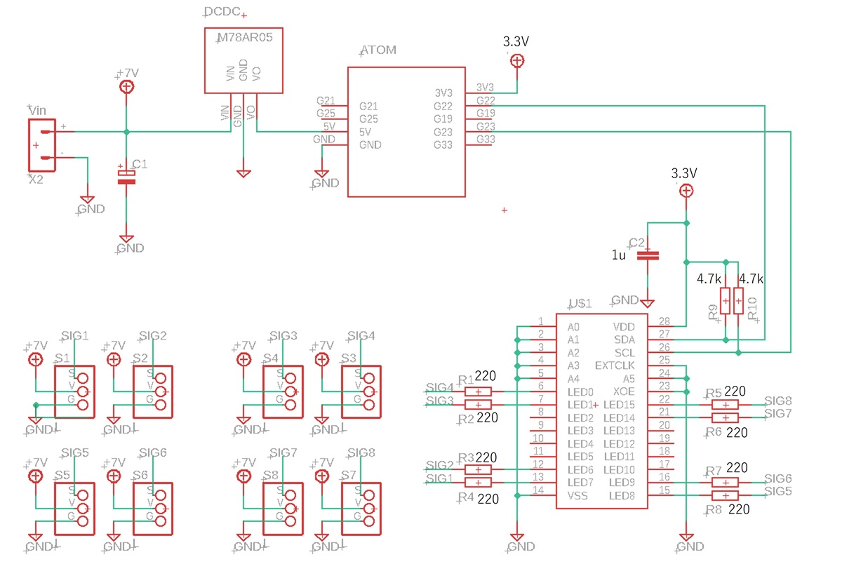
回路図
以下が本4脚ロボットのコントロール基板の回路図です。
部品
ここで使用した部品は以下のとおりです。
- ATOM Matrix
- PWMサーボ PTK 7465 MG
- PCA9685
- 5V 降圧DCDC M78AR05-0.5
- 2セル 7.4V LiPoバッテリ
- LiPoバッテリ用配線コネクタ
- 電源用スライドスイッチ
基板搭載 1608チップ部品は以下のとおり
- 4.7k ohm:2個 (R9, R10)
- 220 ohm:8個 (R1~8)
- 1uF:1個 (C2)
ロボット組立てに使用したネジは以下のとおりです。
- M2×6mmネジ:1本 (ATOMと基板固定用)
- 20mm M3ネジスペーサ:4個 (基板固定用)
- M3×6mmネジ:2個 (電源スイッチ固定用)
- なべタッピングネジ 2×8mm:16本 (ボディとサーボ固定用)
- M2×8mmネジ:8本 (サーボホーンと足筐体固定用)
- M2×10mmネジ:4本 (サーボホーン固定用)
- なべタッピングネジ 2×10mm:16本 (足パーツ固定用)
専用基板
以下で専用基板を販売しておりますので宜しければご購入のほどよろしくお願いいたします。
構成がシンプルであるためユニバーサル基板やPCA9685ボードの組合せなどでの自作も容易かと思います。
部品実装済みの基板も販売しております。ご検討ください。
基板のサイズは以下のとおりで、筐体3Dモデルもこの基板サイズを元に製作しています。
3Dモデル
3Dモデルは以下よりダウンロードできます。zipファイルがダウンロードされます。
4脚ロボット筐体用3Dモデル
ここではshoe.stlのみTPUフィラメントで出力し、残りはPLAフィラメントで出力しました。
筐体組み立てキット
3Dプリント品も販売しております。
よろしければご検討ください。
コントロール基板
前述の回路と部品で制御基板を構築します。
コントロール基板の電源入力にスライドスイッチを介してバッテリコネクタをはんだ付けします。
ATOM Matrixと基板はピンヘッダで接続して、基板間にM2×6mmネジでspacer.stlを通して固定します。
Arduinoコード
コントロール基板に載せたATOM matrixに4脚ロボット用コードを書き込みます。
このコードでスマホなどのブラウザやPS4コントローラで4脚ロボットをコントロールできます。
ブラウザアプリにはサーボモータのオフセット調整モードも用意してあります。
ここでのコード開発環境のバージョンは以下の通りです。
Arduino IDEバージョン:ver. 1.8.19
ESP32ライブラリ:ver. 2.0.13
M5Atomライブラリ:ver. 0.1.3
Kalman Filter Library :ver. 1.0.2
PS4Controllerライブラリ:ver. 1.1.0
PCA9685:秋月電子通商作成のPCA9685ライブラリを使用
|
1 2 3 4 5 6 7 8 9 10 11 12 13 14 15 16 17 18 19 20 21 22 23 24 25 26 27 28 29 30 31 32 33 34 35 36 37 38 39 40 41 42 43 44 45 46 47 48 49 50 51 52 53 54 55 56 57 58 59 60 61 62 63 64 65 66 67 68 69 70 71 72 73 74 75 76 77 78 79 80 81 82 83 84 85 86 87 88 89 90 91 92 93 94 95 96 97 98 99 100 101 102 103 104 105 106 107 108 109 110 111 112 113 114 115 116 117 118 119 120 121 122 123 124 125 126 127 128 129 130 131 132 133 134 135 136 137 138 139 140 141 142 143 144 145 146 147 148 149 150 151 152 153 154 155 156 157 158 159 160 161 162 163 164 165 166 167 168 169 170 171 172 173 174 175 176 177 178 179 180 181 182 183 184 185 186 187 188 189 190 191 192 193 194 195 196 197 198 199 200 201 202 203 204 205 206 207 208 209 210 211 212 213 214 215 216 217 218 219 220 221 222 223 224 225 226 227 228 229 230 231 232 233 234 235 236 237 238 239 240 241 242 243 244 245 246 247 248 249 250 251 252 253 254 255 256 257 258 259 260 261 262 263 264 265 266 267 268 269 270 271 272 273 274 275 276 277 278 279 280 281 282 283 284 285 286 287 288 289 290 291 292 293 294 295 296 297 298 299 300 301 302 303 304 305 306 307 308 309 310 311 312 313 314 315 316 317 318 319 320 321 322 323 324 325 326 327 328 329 330 331 332 333 334 335 336 337 338 339 340 341 342 343 344 345 346 347 348 349 350 351 352 353 354 355 356 357 358 359 360 361 362 363 364 365 366 367 368 369 370 371 372 373 374 375 376 377 378 379 380 381 382 383 384 385 386 387 388 389 390 391 392 393 394 395 396 397 398 399 400 401 402 403 404 405 406 407 408 409 410 411 412 413 414 415 416 417 418 419 420 421 422 423 424 425 426 427 428 429 430 431 432 433 434 435 436 437 438 439 440 441 442 443 444 445 446 447 448 449 450 451 452 453 454 455 456 457 458 459 460 461 462 463 464 465 466 467 468 469 470 471 472 473 474 475 476 477 478 479 480 481 482 483 484 485 486 487 488 489 490 491 492 493 494 495 496 497 498 499 500 501 502 503 504 505 506 507 508 509 510 511 512 513 514 515 516 517 518 519 520 521 522 523 524 525 526 527 528 529 530 531 532 533 534 535 536 537 538 539 540 541 542 543 544 545 546 547 548 549 550 551 552 553 554 555 556 557 558 559 560 561 562 563 564 565 566 567 568 569 570 571 572 573 574 575 576 577 578 579 580 581 582 583 584 585 586 587 588 589 590 591 592 593 594 595 596 597 598 599 600 601 602 603 604 605 606 607 608 609 610 611 612 613 614 615 616 617 618 619 620 621 622 623 624 625 626 627 628 629 630 631 632 633 634 635 636 637 638 639 640 641 642 643 644 645 646 647 648 649 650 651 652 653 654 655 656 657 658 659 660 661 662 663 664 665 666 667 668 669 670 671 672 673 674 675 676 677 678 679 680 681 682 683 684 685 686 687 688 689 690 691 692 693 694 695 696 697 698 699 700 701 702 703 704 705 706 707 708 709 710 711 712 713 714 715 716 717 718 719 720 721 722 723 724 725 726 727 728 729 730 731 732 733 734 735 736 737 738 739 740 741 742 743 744 745 746 747 748 749 750 751 752 753 754 755 756 757 758 759 760 761 762 763 764 765 766 767 768 769 770 771 772 773 774 775 776 777 778 779 780 781 782 783 784 785 786 787 788 789 790 791 792 793 794 795 796 797 798 799 800 801 802 803 804 805 806 807 808 809 810 811 812 813 814 815 816 817 818 819 820 821 822 823 824 825 826 827 828 829 830 831 832 833 834 835 836 837 838 839 840 841 842 843 844 845 846 847 848 849 850 851 852 853 854 855 856 857 858 859 860 861 862 863 864 865 866 867 868 869 870 871 872 873 874 875 876 877 878 879 880 881 882 883 884 885 886 887 888 889 890 891 892 893 894 895 896 897 898 899 900 901 902 903 904 905 906 907 908 909 910 911 912 913 914 915 916 917 918 919 920 921 922 923 924 925 926 927 928 929 930 931 932 933 934 935 936 937 938 939 940 941 942 943 944 945 946 947 948 949 950 951 952 953 954 955 956 957 958 959 960 961 962 963 964 965 966 967 968 969 970 971 972 973 974 975 976 977 978 979 980 981 982 983 984 985 986 987 988 989 990 991 992 993 994 995 996 997 998 999 1000 1001 1002 1003 1004 1005 1006 1007 1008 1009 1010 1011 1012 1013 1014 1015 1016 1017 1018 1019 1020 1021 1022 1023 1024 1025 1026 1027 1028 1029 1030 1031 1032 1033 1034 1035 1036 1037 1038 1039 1040 1041 1042 1043 1044 1045 1046 1047 1048 1049 1050 1051 1052 1053 1054 1055 1056 1057 1058 1059 1060 1061 1062 1063 1064 1065 1066 1067 1068 1069 1070 1071 1072 1073 1074 1075 1076 1077 1078 1079 1080 1081 1082 1083 1084 1085 1086 1087 1088 1089 1090 1091 1092 1093 1094 1095 1096 1097 1098 1099 1100 1101 1102 1103 1104 1105 1106 1107 1108 1109 1110 1111 1112 1113 1114 1115 1116 1117 1118 1119 1120 1121 1122 1123 1124 1125 1126 1127 1128 1129 1130 1131 1132 1133 1134 1135 1136 1137 1138 1139 1140 1141 1142 1143 1144 1145 1146 1147 1148 1149 1150 1151 1152 1153 1154 1155 1156 1157 1158 1159 1160 1161 1162 1163 1164 1165 1166 1167 1168 1169 1170 1171 1172 1173 1174 1175 1176 1177 1178 1179 1180 1181 1182 1183 1184 1185 1186 1187 1188 1189 1190 1191 1192 1193 1194 1195 1196 1197 1198 1199 1200 1201 1202 1203 1204 1205 1206 1207 1208 1209 1210 1211 1212 1213 1214 1215 1216 1217 1218 1219 1220 1221 1222 1223 1224 1225 1226 1227 1228 1229 1230 1231 1232 1233 1234 1235 1236 1237 1238 1239 1240 1241 1242 1243 1244 1245 1246 1247 1248 1249 1250 1251 1252 1253 1254 1255 1256 1257 1258 1259 1260 1261 1262 1263 1264 1265 1266 1267 1268 1269 1270 1271 1272 1273 1274 1275 1276 1277 1278 1279 1280 1281 1282 1283 1284 1285 1286 1287 1288 1289 1290 1291 1292 1293 1294 1295 1296 1297 1298 1299 1300 1301 1302 1303 1304 1305 1306 1307 1308 1309 1310 1311 1312 1313 1314 1315 1316 1317 1318 1319 1320 1321 1322 1323 1324 1325 1326 1327 1328 1329 1330 1331 1332 1333 1334 1335 1336 1337 1338 1339 1340 1341 1342 1343 1344 1345 1346 1347 1348 1349 1350 1351 1352 1353 1354 1355 1356 1357 1358 1359 1360 1361 1362 1363 1364 1365 1366 1367 1368 1369 1370 1371 1372 1373 1374 1375 1376 1377 1378 1379 1380 1381 1382 1383 1384 1385 1386 1387 1388 1389 1390 1391 1392 1393 1394 1395 1396 1397 1398 1399 1400 1401 1402 1403 1404 1405 1406 1407 1408 1409 1410 1411 1412 1413 1414 1415 1416 1417 1418 1419 1420 1421 1422 1423 1424 1425 1426 1427 1428 1429 1430 1431 1432 1433 1434 1435 1436 1437 1438 1439 1440 1441 1442 1443 1444 1445 1446 1447 1448 1449 1450 1451 1452 1453 1454 1455 1456 1457 1458 1459 1460 1461 1462 1463 1464 1465 1466 1467 1468 1469 1470 1471 1472 1473 1474 1475 1476 1477 1478 1479 1480 1481 1482 1483 1484 1485 1486 1487 1488 1489 1490 1491 1492 1493 1494 1495 1496 1497 1498 1499 1500 1501 1502 1503 1504 1505 1506 1507 1508 1509 1510 1511 1512 1513 1514 1515 1516 1517 1518 1519 1520 1521 1522 1523 1524 1525 1526 1527 1528 1529 1530 1531 1532 1533 1534 1535 1536 1537 1538 1539 1540 1541 1542 1543 1544 1545 1546 1547 1548 1549 1550 1551 1552 1553 1554 1555 1556 1557 1558 1559 1560 1561 1562 1563 1564 1565 1566 1567 1568 1569 1570 1571 1572 1573 1574 1575 1576 1577 1578 1579 1580 1581 1582 1583 1584 1585 1586 1587 1588 1589 1590 1591 |
#include <M5Atom.h> #include <Kalman.h> #include <WiFi.h> #include <WebServer.h> #include <Preferences.h> #include <Kalman.h> #include <Wire.h> #include <PCA9685.h> //PCA9685用ヘッダーファイル(秋月電子通商作成) #include <PS4Controller.h> WebServer server(80); const char ssid[] = "4legRoboPWM"; // SSID const char pass[] = "password"; // password const IPAddress ip(192, 168, 55, 29); // IP address const IPAddress subnet(255, 255, 255, 0); int Mode; float Ly = 0.0, Ry = 0.0; Preferences preferences; PCA9685 pwm = PCA9685(0x40); //PCA9685のアドレス指定(アドレスジャンパ未接続時) #define SERVOMIN 123 //最小パルス幅 (標準的なサーボパルスに設定) #define SERVOMAX 614 //最大パルス幅 (標準的なサーボパルスに設定) int offset[] = {0, 0, 0, 0, 0, 0, 0, 0, 0, 0, 0, 0, 0, 0, 0, 0}; int id[] = {-1, 7, 6, 0, 1, 8, 9, 15, 14}; int iniPos = 0; //leg length float L1 = 50.0, L2 = 65.0;//unit:mm Kalman kalmanX, kalmanY; float kalAngleX, kalAngleDotX, kalAngleY, kalAngleDotY; unsigned long oldTime = 0, loopTime, nowTime; float dt; float accX = 0, accY = 0, accZ = 0; float gyroX = 0, gyroY = 0, gyroZ = 0; float theta_X = 0.0, theta_Y = 0.0; float theta_Xdot = 0.0, theta_Ydot = 0.0; int Jump = 0, Step = 0, Imu = 0, Stretch = 0, L = 0, R = 0, Roll = 0; int Advance =0, Back = 0; int period = 80, x = 60, height = 50, upHeight = 20, stride = 20; float hX, hY, Kp = 0.4, Kd = 0.4; float hs, hd; int Dj1 = 120, Dj2 = 150; //加速度センサから傾きデータ取得 [deg] void get_theta() { M5.IMU.getAccelData(&accX,&accY,&accZ); //傾斜角導出 単位はdeg theta_X = atan2(accY, -accZ) * 57.29578f; theta_Y = -atan2(-accX, -accZ) * 57.29578f; } //Y軸 角速度取得 void get_gyro_data() { M5.IMU.getGyroData(&gyroX,&gyroY,&gyroZ); theta_Xdot = -gyroX; theta_Ydot = gyroY; } String modeBtJump = "off"; String modeBtStep = "off"; String modeBtImu = "off"; String modeBtStretch = "off"; String modeBtAd = "off"; String modeBtBack = "off"; String modeBtL = "off"; String modeBtR = "off"; String modeBtRoll = "off"; //browser void handleRoot() { String temp ="<!DOCTYPE html> \n<html lang=\"ja\">"; temp +="<head>"; temp +="<meta charset=\"utf-8\">"; temp +="<title>4legRoboPWM</title>"; temp +="<meta name=\"viewport\" content=\"width=device-width, initial-scale=1\">"; temp +="<style>"; temp +=".container{"; temp +=" margin: auto;"; temp +=" text-align: center;"; temp +=" font-size: 1.2rem;"; temp +="}"; temp +="span,.pm{"; temp +=" display: inline-block;"; temp +=" border: 1px solid #ccc;"; temp +=" width: 50px;"; temp +=" height: 30px;"; temp +=" vertical-align: middle;"; temp +=" margin-bottom: 8px;"; temp +="}"; temp +="span{"; temp +=" width: 120px;"; temp +="}"; temp +="button{"; temp +=" width: 100px;"; temp +=" height: 40px;"; temp +=" font-weight: bold;"; temp +=" margin-bottom: 8px;"; temp +="}"; temp +="button.on{ background:lime; color:white; }"; temp +=".column-3{ max-width:330px; margin:auto; text-align:center; display:flex; justify-content:space-between; flex-wrap:wrap; }"; temp +="</style>"; temp +="</head>"; temp +="<body>"; temp +="<div class=\"container\">"; temp += "<a class='button' href='/IniPos'>サーボ Offset調整</a><br><br>"; //button temp +="<div class=\"column-3\">"; temp +="<button class=\"" + modeBtImu + "\" type=\"button\" ><a href=\"/imu\">IMU</a></button><br>"; temp +="<button class=\"" + modeBtAd + "\" type=\"button\" ><a href=\"/ad\">Advance</a></button><br>"; temp +="<button class=\"" + modeBtJump + "\" type=\"button\" ><a href=\"/Jump\">Jump</a></button><br>"; temp +="<button class=\"" + modeBtL + "\" type=\"button\" ><a href=\"/L\">L</a></button><br>"; temp +="<button class=\"" + modeBtStep + "\" type=\"button\" ><a href=\"/step\">Step</a></button><br>"; temp +="<button class=\"" + modeBtR + "\" type=\"button\" ><a href=\"/R\">R</a></button><br>"; temp +="<button class=\"" + modeBtStretch + "\" type=\"button\" ><a href=\"/stretch\">Stretch</a></button><br>"; temp +="<button class=\"" + modeBtBack + "\" type=\"button\" ><a href=\"/back\">Back</a></button><br>"; temp +="<button class=\"" + modeBtRoll + "\" type=\"button\" ><a href=\"/Roll\">Roll</a></button><br>"; temp +="</div>"; //Dj1 temp +="Dj1 (msec)<br>"; temp +="<a class=\"pm\" href=\"/Dj1M\">-</a>"; temp +="<span>" + String(Dj1) + "</span>"; temp +="<a class=\"pm\" href=\"/Dj1P\">+</a><br>"; //Dj2 temp +="Dj2 (msec)<br>"; temp +="<a class=\"pm\" href=\"/Dj2M\">-</a>"; temp +="<span>" + String(Dj2) + "</span>"; temp +="<a class=\"pm\" href=\"/Dj2P\">+</a><br>"; //period temp +="period (msec)<br>"; temp +="<a class=\"pm\" href=\"/periodM\">-</a>"; temp +="<span>" + String(period) + "</span>"; temp +="<a class=\"pm\" href=\"/periodP\">+</a><br>"; //x temp +="x (mm)<br>"; temp +="<a class=\"pm\" href=\"/xM\">-</a>"; temp +="<span>" + String(x) + "</span>"; temp +="<a class=\"pm\" href=\"/xP\">+</a><br>"; //height temp +="height (mm)<br>"; temp +="<a class=\"pm\" href=\"/heightM\">-</a>"; temp +="<span>" + String(height) + "</span>"; temp +="<a class=\"pm\" href=\"/heightP\">+</a><br>"; //upHeight temp +="upHeight (mm)<br>"; temp +="<a class=\"pm\" href=\"/upHeightM\">-</a>"; temp +="<span>" + String(upHeight) + "</span>"; temp +="<a class=\"pm\" href=\"/upHeightP\">+</a><br>"; //stride temp +="stride (mm)<br>"; temp +="<a class=\"pm\" href=\"/strideM\">-</a>"; temp +="<span>" + String(stride) + "</span>"; temp +="<a class=\"pm\" href=\"/strideP\">+</a><br>"; //Kp temp +="Kp<br>"; temp +="<a class=\"pm\" href=\"/KpM\">-</a>"; temp +="<span>" + String(Kp) + "</span>"; temp +="<a class=\"pm\" href=\"/KpP\">+</a><br>"; //Kd temp +="Kd<br>"; temp +="<a class=\"pm\" href=\"/KdM\">-</a>"; temp +="<span>" + String(Kd) + "</span>"; temp +="<a class=\"pm\" href=\"/KdP\">+</a><br>"; temp +="</div>"; temp +="</body>"; server.send(200, "text/HTML", temp); } void handleIniPos() { iniPos = 1; String html ="<!DOCTYPE html><html lang='ja'><head><meta charset='utf-8'>"; html +="<meta name='viewport' content='width=device-width, initial-scale=1'>"; html +="<title>IniPos</title>"; html +="<style>"; html +=".container{margin:auto;text-align:center;font-size:1.2rem;}"; html +="span,.pm{display:inline-block;border:1px solid #ccc;width:50px;height:30px;vertical-align:middle;margin-bottom:8px;}"; html +="span{width:120px;}button{width:100px;height:40px;font-weight:bold;margin-bottom:8px;}"; html +=".column-3{max-width:330px;margin:auto;text-align:center;display:flex;justify-content:space-between;flex-wrap:wrap;}"; html +="a.btn{display:inline-block;margin-top:20px;padding:10px 20px;background:#007bff;color:#fff;text-decoration:none;border-radius:6px;}"; html +="</style></head><body><div class='container'>"; html +="<h3>サーボ Offset調整</h3>"; // --- offset UI --- for (int i = 1; i <= 8; i++) { html += "Offset S" + String(i) + "<br>"; html += "<a class='pm' href='/offset" + String(i) + "M'>-</a>"; html += "<span>" + String(offset[id[i]]) + "</span>"; html += "<a class='pm' href='/offset" + String(i) + "P'>+</a><br>"; } // --- 戻るボタン --- html += "<a class='btn' href='/backToMain'>戻る</a>"; html += "</div></body></html>"; server.send(200, "text/html", html); } void handleBackToMain() { iniPos = 0; // ← 戻る時に0に戻す handleRoot(); // トップページを再表示 } void handleL() { if(modeBtL == "off"){ modeBtL = "on"; modeBtR = "off"; modeBtJump = "off"; modeBtStep = "off"; modeBtStretch = "off"; modeBtAd = "off"; modeBtBack = "off"; modeBtImu = "off"; modeBtRoll = "off"; L = 1; R = 0; Imu = 0; Jump = 0; Step = 0; Stretch = 0; Advance =0; Back = 0; Roll = 0; }else{ modeBtL = "off"; L = 0; R = 0; Imu = 0; Jump = 0; Step = 0; Stretch = 0; Advance =0; Back = 0; Roll = 0; } handleRoot(); } void handleR() { if(modeBtR == "off"){ modeBtL = "off"; modeBtR = "on"; modeBtJump = "off"; modeBtStep = "off"; modeBtStretch = "off"; modeBtAd = "off"; modeBtBack = "off"; modeBtImu = "off"; modeBtRoll = "off"; L = 0; R = 1; Imu = 0; Jump = 0; Step = 0; Stretch = 0; Advance =0; Back = 0; Roll = 0; }else{ modeBtR = "off"; L = 0; R = 0; Imu = 0; Jump = 0; Step = 0; Stretch = 0; Advance =0; Back = 0; Roll = 0; } handleRoot(); } void handleJump() { if(modeBtJump == "off"){ modeBtL = "off"; modeBtR = "off"; modeBtJump = "on"; modeBtStep = "off"; modeBtStretch = "off"; modeBtAd = "off"; modeBtBack = "off"; modeBtImu = "off"; modeBtRoll = "off"; L = 0; R = 0; Imu = 0; Jump = 1; Step = 0; Stretch = 0; Advance =0; Back = 0; Roll = 0; }else{ modeBtJump = "off"; L = 0; R = 0; Imu = 0; Jump = 0; Step = 0; Stretch = 0; Advance =0; Back = 0; Roll = 0; } handleRoot(); } void handleStep() { if(modeBtStep == "off"){ modeBtL = "off"; modeBtR = "off"; modeBtJump = "off"; modeBtStep = "on"; modeBtStretch = "off"; modeBtAd = "off"; modeBtBack = "off"; modeBtImu = "off"; modeBtRoll = "off"; L = 0; R = 0; Imu = 0; Jump = 0; Step = 1; Stretch = 0; Advance =0; Back = 0; Roll = 0; }else{ modeBtStep = "off"; L = 0; R = 0; Imu = 0; Jump = 0; Step = 0; Stretch = 0; Advance =0; Back = 0; Roll = 0; } handleRoot(); } void handleImu() { if(modeBtImu == "off"){ modeBtL = "off"; modeBtR = "off"; modeBtJump = "off"; modeBtStep = "off"; modeBtStretch = "off"; modeBtAd = "off"; modeBtBack = "off"; modeBtImu = "on"; modeBtRoll = "off"; L = 0; R = 0; Imu = 1; Jump = 0; Step = 0; Stretch = 0; Advance =0; Back = 0; Roll = 0; }else{ modeBtImu = "off"; L = 0; R = 0; Imu = 0; Jump = 0; Step = 0; Stretch = 0; Advance =0; Back = 0; Roll = 0; } handleRoot(); } void handleStretch() { if(modeBtStretch == "off"){ modeBtL = "off"; modeBtR = "off"; modeBtJump = "off"; modeBtStep = "off"; modeBtStretch = "on"; modeBtAd = "off"; modeBtBack = "off"; modeBtImu = "off"; modeBtRoll = "off"; L = 0; R = 0; Imu = 0; Jump = 0; Step = 0; Stretch = 1; Advance =0; Back = 0; Roll = 0; }else{ modeBtStretch = "off"; L = 0; R = 0; Imu = 0; Jump = 0; Step = 0; Stretch = 0; Advance =0; Back = 0; Roll = 0; } handleRoot(); } void handleAd() { if(modeBtAd == "off"){ modeBtL = "off"; modeBtR = "off"; modeBtJump = "off"; modeBtStep = "off"; modeBtStretch = "off"; modeBtAd = "on"; modeBtBack = "off"; modeBtImu = "off"; modeBtRoll = "off"; L = 0; R = 0; Imu = 0; Jump = 0; Step = 0; Stretch = 0; Advance = 1; Back = 0; Roll = 0; }else{ modeBtAd = "off"; L = 0; R = 0; Imu = 0; Jump = 0; Step = 0; Stretch = 0; Advance =0; Back = 0; Roll = 0; } handleRoot(); } void handleBack() { if(modeBtBack == "off"){ modeBtL = "off"; modeBtR = "off"; modeBtJump = "off"; modeBtStep = "off"; modeBtStretch = "off"; modeBtAd = "off"; modeBtBack = "on"; modeBtImu = "off"; modeBtRoll = "off"; L = 0; R = 0; Imu = 0; Jump = 0; Step = 0; Stretch = 0; Advance = 0; Back = 1; Roll = 0; }else{ modeBtBack = "off"; L = 0; R = 0; Imu = 0; Jump = 0; Step = 0; Stretch = 0; Advance =0; Back = 0; Roll = 0; } handleRoot(); } void handleRoll() { if(modeBtRoll == "off"){ modeBtL = "off"; modeBtR = "off"; modeBtJump = "off"; modeBtStep = "off"; modeBtStretch = "off"; modeBtAd = "off"; modeBtBack = "off"; modeBtImu = "off"; modeBtRoll = "on"; L = 0; R = 0; Imu = 0; Jump = 0; Step = 0; Stretch = 0; Advance = 0; Back = 0; Roll = 1; }else{ modeBtRoll = "off"; L = 0; R = 0; Imu = 0; Jump = 0; Step = 0; Stretch = 0; Advance =0; Back = 0; Roll = 0; } handleRoot(); } void handleKpM() { if(Kp > 0){ Kp -= 0.1; preferences.putFloat("Kp", Kp); } handleRoot(); } void handleKpP() { if(Kp <= 10){ Kp += 0.1; preferences.putFloat("Kp", Kp); } handleRoot(); } void handleKdM() { if(Kd > 0){ Kd -= 0.1; preferences.putFloat("Kd", Kd); } handleRoot(); } void handleKdP() { if(Kd <= 10){ Kd += 0.1; preferences.putFloat("Kd", Kd); } handleRoot(); } void handlePeriodM() { if(period > 5){ period -= 5; preferences.putInt("period", period); } handleRoot(); } void handlePeriodP() { if(period <= 1000){ period += 5; preferences.putInt("period", period); } handleRoot(); } void handlexM() { if(x > -115){ x -= 5; preferences.putInt("x", x); } handleRoot(); } void handlexP() { if(x < 115){ x += 5; preferences.putInt("x", x); } handleRoot(); } void handleHeightM() { if(height > -120){ height -= 5; preferences.putInt("height", height); } handleRoot(); } void handleHeightP() { if(height <= 120){ height += 5; preferences.putInt("height", height); } handleRoot(); } void handleUpHeightM() { if(upHeight > 0){ upHeight -= 2; preferences.putInt("upHeight", upHeight); } handleRoot(); } void handleUpHeightP() { if(upHeight <= 50){ upHeight += 2; preferences.putInt("upHeight", upHeight); } handleRoot(); } void handleStrideM() { if(stride > 0){ stride -= 2; preferences.putInt("stride", stride); } handleRoot(); } void handleStrideP() { if(stride <= 40){ stride += 2; preferences.putInt("stride", stride); } handleRoot(); } void Dj1M() { if(Dj1 > 10){ Dj1 -= 10; preferences.putInt("Dj1", Dj1); } handleRoot(); } void Dj1P() { if(Dj1 <= 1000){ Dj1 += 10; preferences.putInt("Dj1", Dj1); } handleRoot(); } void Dj2M() { if(Dj2 > 10){ Dj2 -= 10; preferences.putInt("Dj2", Dj2); } handleRoot(); } void Dj2P() { if(Dj2 <= 1000){ Dj2 += 10; preferences.putInt("Dj2", Dj2); } handleRoot(); } void offset1M() { if(offset[id[1]] > -300){ offset[id[1]] -= 1; preferences.putInt("offset1", offset[id[1]]); } handleIniPos(); } void offset1P() { if(offset[id[1]] <= 300){ offset[id[1]] += 1; preferences.putInt("offset1", offset[id[1]]); } handleIniPos(); } void offset2M() { if(offset[id[2]] > -300){ offset[id[2]] -= 1; preferences.putInt("offset2", offset[id[2]]); } handleIniPos(); } void offset2P() { if(offset[id[2]] <= 300){ offset[id[2]] += 1; preferences.putInt("offset2", offset[id[2]]); } handleIniPos(); } void offset3M() { if(offset[id[3]] > -300){ offset[id[3]] -= 1; preferences.putInt("offset3", offset[id[3]]); } handleIniPos(); } void offset3P() { if(offset[id[3]] <= 300){ offset[id[3]] += 1; preferences.putInt("offset3", offset[id[3]]); } handleIniPos(); } void offset4M() { if(offset[id[4]] > -300){ offset[id[4]] -= 1; preferences.putInt("offset4", offset[id[4]]); } handleIniPos(); } void offset4P() { if(offset[id[4]] <= 300){ offset[id[4]] += 1; preferences.putInt("offset4", offset[id[4]]); } handleIniPos(); } void offset5M() { if(offset[id[5]] > -300){ offset[id[5]] -= 1; preferences.putInt("offset5", offset[id[5]]); } handleIniPos(); } void offset5P() { if(offset[id[5]] <= 300){ offset[id[5]] += 1; preferences.putInt("offset5", offset[id[5]]); } handleIniPos(); } void offset6M() { if(offset[id[6]] > -300){ offset[id[6]] -= 1; preferences.putInt("offset6", offset[id[6]]); } handleIniPos(); } void offset6P() { if(offset[id[6]] <= 300){ offset[id[6]] += 1; preferences.putInt("offset6", offset[id[6]]); } handleIniPos(); } void offset7M() { if(offset[id[7]] > -300){ offset[id[7]] -= 1; preferences.putInt("offset7", offset[id[7]]); } handleIniPos(); } void offset7P() { if(offset[id[7]] <= 300){ offset[id[7]] += 1; preferences.putInt("offset7", offset[id[7]]); } handleIniPos(); } void offset8M() { if(offset[id[8]] > -300){ offset[id[8]] -= 1; preferences.putInt("offset8", offset[id[8]]); } handleIniPos(); } void offset8P() { if(offset[id[8]] <= 300){ offset[id[8]] += 1; preferences.putInt("offset8", offset[id[8]]); } handleIniPos(); } //Core0 void browser(void *pvParameters) { M5.IMU.Init(); //フルスケールレンジ M5.IMU.SetAccelFsr(M5.IMU.AFS_2G); M5.IMU.SetGyroFsr(M5.IMU.GFS_250DPS); get_theta(); kalmanX.setAngle(theta_X); kalmanY.setAngle(theta_Y); M5.dis.setBrightness(20); WiFi.softAP(ssid, pass); delay(100); WiFi.softAPConfig(ip, ip, subnet); IPAddress myIP = WiFi.softAPIP(); server.on("/", handleRoot); server.on("/IniPos", handleIniPos); server.on("/backToMain", handleBackToMain); server.on("/Jump", handleJump); server.on("/step", handleStep); server.on("/imu", handleImu); server.on("/stretch", handleStretch); server.on("/ad", handleAd); server.on("/back", handleBack); server.on("/L", handleL); server.on("/R", handleR); server.on("/Roll", handleRoll); server.on("/KpM", handleKpM); server.on("/KpP", handleKpP); server.on("/KdM", handleKdM); server.on("/KdP", handleKdP); server.on("/periodM", handlePeriodM); server.on("/periodP", handlePeriodP); server.on("/xM", handlexM); server.on("/xP", handlexP); server.on("/heightM", handleHeightM); server.on("/heightP", handleHeightP); server.on("/upHeightM", handleUpHeightM); server.on("/upHeightP", handleUpHeightP); server.on("/strideM", handleStrideM); server.on("/strideP", handleStrideP); server.on("/Dj1M", Dj1M); server.on("/Dj1P", Dj1P); server.on("/Dj2M", Dj2M); server.on("/Dj2P", Dj2P); server.on("/offset1M", offset1M); server.on("/offset1P", offset1P); server.on("/offset2M", offset2M); server.on("/offset2P", offset2P); server.on("/offset3M", offset3M); server.on("/offset3P", offset3P); server.on("/offset4M", offset4M); server.on("/offset4P", offset4P); server.on("/offset5M", offset5M); server.on("/offset5P", offset5P); server.on("/offset6M", offset6M); server.on("/offset6P", offset6P); server.on("/offset7M", offset7M); server.on("/offset7P", offset7P); server.on("/offset8M", offset8M); server.on("/offset8P", offset8P); server.begin(); for (;;){ server.handleClient(); //LED表示 M5.dis.clear(); if(kalAngleX > 20.0){ for(int i = 0; i < 5; i++){ M5.dis.drawpix(i, 0xff0000); } }else if(kalAngleX <= 20.0 && kalAngleX > 12.0){ for(int i = 0; i < 5; i++){ M5.dis.drawpix(i, 0x0000ff); } }else if(kalAngleX <= 12.0 && kalAngleX > 4.0){ for(int i = 0; i < 5; i++){ M5.dis.drawpix(i + 5, 0x0000ff); } }else if(kalAngleX <= 4.0 && kalAngleX > 1.0){ for(int i = 0; i < 5; i++){ M5.dis.drawpix(i + 10, 0x0000ff); } }else if(abs(kalAngleX) <= 1.0){ for(int i = 0; i < 5; i++){ M5.dis.drawpix(i + 10, 0x00ff00); } }else if(kalAngleX >= -4.0 && kalAngleX < -1.0){ for(int i = 0; i < 5; i++){ M5.dis.drawpix(i + 10, 0x0000ff); } }else if(kalAngleX >= -12.0 && kalAngleX < -4.0){ for(int i = 0; i < 5; i++){ M5.dis.drawpix(i + 15, 0x0000ff); } }else if(kalAngleX >= -20.0 && kalAngleX < -12.0){ for(int i = 0; i < 5; i++){ M5.dis.drawpix(i + 20, 0x0000ff); } }else if(kalAngleX < -20.0){ for(int i = 0; i < 5; i++){ M5.dis.drawpix(i + 20, 0xff0000); } } if(kalAngleY > 20.0){ for(int i = 0; i < 5; i++){ M5.dis.drawpix(i * 5, 0xff0000); } }else if(kalAngleY <= 20.0 && kalAngleY > 12.0){ for(int i = 0; i < 5; i++){ M5.dis.drawpix(i * 5, 0x0000ff); } }else if(kalAngleY <= 12.0 && kalAngleY > 4.0){ for(int i = 0; i < 5; i++){ M5.dis.drawpix(i * 5 + 1, 0x0000ff); } }else if(kalAngleY <= 4.0 && kalAngleY > 1.0){ for(int i = 0; i < 5; i++){ M5.dis.drawpix(i * 5 + 2, 0x0000ff); } }else if(abs(kalAngleY) <= 1.0){ for(int i = 0; i < 5; i++){ M5.dis.drawpix(i * 5 + 2, 0x00ff00); } }else if(kalAngleY >= -4.0 && kalAngleY < -1.0){ for(int i = 0; i < 5; i++){ M5.dis.drawpix(i * 5 + 2, 0x0000ff); } }else if(kalAngleY >= -12.0 && kalAngleY < -4.0){ for(int i = 0; i < 5; i++){ M5.dis.drawpix(i * 5 + 3, 0x0000ff); } }else if(kalAngleY >= -20.0 && kalAngleY < -12.0){ for(int i = 0; i < 5; i++){ M5.dis.drawpix(i * 5 + 4, 0x0000ff); } }else if(kalAngleY < -20.0){ for(int i = 0; i < 5; i++){ M5.dis.drawpix(i * 5 + 4, 0xff0000); } } nowTime = micros(); loopTime = nowTime - oldTime; oldTime = nowTime; dt = (float)loopTime / 1000000.0; //sec get_theta(); get_gyro_data(); //カルマンフィルタ 姿勢 傾き kalAngleX = kalmanX.getAngle(theta_X, theta_Xdot, dt); kalAngleY = kalmanY.getAngle(theta_Y, theta_Ydot, dt); //カルマンフィルタ 姿勢 角速度 kalAngleDotX = kalmanX.getRate(); kalAngleDotY = kalmanY.getRate(); disableCore0WDT(); } } void setup() { M5.begin(true, false, true); //SerialEnable, bool I2CEnable, DisplayEnable Wire.begin(22, 23); //SDA, SCL pwm.begin(); pwm.setPWMFreq(60); //PWM周期を60Hzに設定 delay(200); Serial.println("-----------------------------"); uint8_t btmac[6]; esp_read_mac(btmac, ESP_MAC_BT); Serial.printf("[Bluetooth] Mac Address = %02X:%02X:%02X:%02X:%02X:%02X\r\n", btmac[0], btmac[1], btmac[2], btmac[3], btmac[4], btmac[5]); PS4.begin(); delay(200); //parameter memory preferences.begin("parameter", false); Kp = preferences.getFloat("Kp", Kp); Kd = preferences.getFloat("Kd", Kd); period = preferences.getInt("period", period); x = preferences.getInt("x", x); height = preferences.getInt("height", height); upHeight = preferences.getInt("upHeight", upHeight); stride = preferences.getInt("stride", stride); Dj1 = preferences.getInt("Dj1", Dj1); Dj2 = preferences.getInt("Dj2", Dj2); offset[id[1]] = preferences.getInt("offset1", offset[id[1]]); offset[id[2]] = preferences.getInt("offset2", offset[id[2]]); offset[id[3]] = preferences.getInt("offset3", offset[id[3]]); offset[id[4]] = preferences.getInt("offset4", offset[id[4]]); offset[id[5]] = preferences.getInt("offset5", offset[id[5]]); offset[id[6]] = preferences.getInt("offset6", offset[id[6]]); offset[id[7]] = preferences.getInt("offset7", offset[id[7]]); offset[id[8]] = preferences.getInt("offset8", offset[id[8]]); //browser task xTaskCreatePinnedToCore( browser , "browser" // A name just for humans , 4096 // This stack size can be checked & adjusted by reading the Stack Highwater , NULL , 1 // Priority, with 3 (configMAX_PRIORITIES - 1) being the highest, and 0 being the lowest. , NULL , 0); } void loop() { if (PS4.isConnected()) { //PS4コントローラ //ジョイスティック Ly = PS4.LStickY() / 5.0; Ry = PS4.RStickY() / 5.0; //ボタン if (PS4.Triangle()) Jump = 1; if (PS4.Cross()) Roll = 1; //トリガー if (PS4.L1()){ if(height > 20){ height--; delay(10); } } if (PS4.R1()){ if(height < 100){ height++; delay(10); } } if (PS4.L2()){ x--; if(x < 0) x = 0; delay(10); } if (PS4.R2()){ x++; if(x > 100) x = 99; delay(10); } } if(fabs(Ly) > 1.0 || fabs(Ry) > 1.0){ float tim,tt; unsigned long time_mSt= millis(); tim=0; while(tim<period){ tim=millis()-time_mSt; tt=float(tim * PI / 2 / period); fRIK(x - Ry * cos(tt), height - upHeight * sin(tt)); fLIK(x + Ly * cos(tt), height); rLIK(x + Ly * cos(tt), height - upHeight * sin(tt)); rRIK(x - Ry * cos(tt), height); } time_mSt= millis(); tim=0; while(tim<period){ tim=millis()-time_mSt; tt=float(tim * PI / 2 / period); fRIK(x + Ry * sin(tt), height - upHeight * cos(tt)); fLIK(x - Ly * sin(tt), height); rLIK(x - Ly * sin(tt), height - upHeight * cos(tt)); rRIK(x + Ry * sin(tt), height); } time_mSt= millis(); tim=0; while(tim<period){ tim=millis()-time_mSt; tt=float(tim * PI / 2 / period); fRIK(x + Ry * cos(tt), height); fLIK(x - Ly * cos(tt), height - upHeight * sin(tt)); rLIK(x - Ly * cos(tt), height); rRIK(x + Ry * cos(tt), height - upHeight * sin(tt)); } time_mSt= millis(); tim=0; while(tim<period){ tim=millis()-time_mSt; tt=float(tim * PI / 2 / period); fRIK(x - Ry * sin(tt), height); fLIK(x + Ly * sin(tt), height - upHeight * cos(tt)); rLIK(x + Ly * sin(tt), height); rRIK(x - Ry * sin(tt), height - upHeight * cos(tt)); } } if(Jump){ //ジャンプ fRIK(20, 60); fLIK(20, 60); rLIK(-30, 80); rRIK(-30, 80); fRIK(20, 60); fLIK(20, 60); rLIK(-30, 80); rRIK(-30, 80); delay(500); fRIK(-10, 78); fLIK(-10, 78); rLIK(-40, 75); rRIK(-40, 75); fRIK(-10, 78); fLIK(-10, 78); rLIK(-40, 75); rRIK(-40, 75); delay(Dj1); fRIK(44, -35); fLIK(44, -35); rLIK(100, -50); rRIK(100, -50); fRIK(44, -35); fLIK(44, -35); rLIK(100, -50); rRIK(100, -50); delay(Dj2); rLIK(60, 50); rRIK(60, 50); rLIK(60, 50); rRIK(60, 50); delay(400); Jump = 0; }else if(Roll){ //起き上がり fLIK(65, -50); rLIK(65, -50); fRIK(65, -50); rRIK(65, -50); fLIK(65, -50); rLIK(65, -50); fRIK(65, -50); rRIK(65, -50); delay(150); fLIK(0, 115); rLIK(50, -20); fRIK(0, -115); rRIK(50, -20); fLIK(0, 115); rLIK(50, -20); fRIK(0, -115); rRIK(50, -20); delay(150); fLIK(0, 115); rLIK(50, 20); fRIK(0, -115); rRIK(50, 20); fLIK(0, 115); rLIK(50, 20); fRIK(0, -115); rRIK(50, 20); delay(150); fLIK(60, 50); rLIK(-5, 60); fRIK(60, 50); rRIK(-5, 60); fLIK(60, 50); rLIK(-5, 60); fRIK(60, 50); rRIK(-5, 60); delay(400); Roll = 0; }else if(Stretch){ //屈伸 float tim,tt; unsigned long time_mSt= millis(); tim=0; while(tim<period * 8){ tim=millis()-time_mSt; tt=float(tim * 2 * PI / (period * 8)); fRIK(x, height + upHeight * sin(tt)); fLIK(x, height + upHeight * sin(tt)); rLIK(x, height + upHeight * sin(tt)); rRIK(x, height + upHeight * sin(tt)); } }else if(Step){ //足踏み float tim,tt; unsigned long time_mSt= millis(); tim=0; while(tim<period){ tim=millis()-time_mSt; tt=float(tim * PI / 2 / period); fRIK(x, height - upHeight * sin(tt)); rLIK(x, height - upHeight * sin(tt)); } time_mSt= millis(); tim=0; while(tim<period){ tim=millis()-time_mSt; tt=float(tim * PI / 2 / period); fRIK(x, height - upHeight * cos(tt)); rLIK(x, height - upHeight * cos(tt)); } time_mSt= millis(); tim=0; while(tim<period){ tim=millis()-time_mSt; tt=float(tim * PI / 2 / period); rRIK(x, height - upHeight * sin(tt)); fLIK(x, height - upHeight * sin(tt)); } time_mSt= millis(); tim=0; while(tim<period){ tim=millis()-time_mSt; tt=float(tim * PI / 2 / period); rRIK(x, height - upHeight * cos(tt)); fLIK(x, height - upHeight * cos(tt)); } }else if(Advance){ //前進 float tim,tt; unsigned long time_mSt= millis(); tim=0; while(tim<period){ tim=millis()-time_mSt; tt=float(tim * PI / 2 / period); fRIK(x - stride * cos(tt), height - upHeight * sin(tt)); fLIK(x + stride * cos(tt), height); rLIK(x + stride * cos(tt), height - upHeight * sin(tt)); rRIK(x - stride * cos(tt), height); } time_mSt= millis(); tim=0; while(tim<period){ tim=millis()-time_mSt; tt=float(tim * PI / 2 / period); fRIK(x + stride * sin(tt), height - upHeight * cos(tt)); fLIK(x - stride * sin(tt), height); rLIK(x - stride * sin(tt), height - upHeight * cos(tt)); rRIK(x + stride * sin(tt), height); } time_mSt= millis(); tim=0; while(tim<period){ tim=millis()-time_mSt; tt=float(tim * PI / 2 / period); fRIK(x + stride * cos(tt), height); fLIK(x - stride * cos(tt), height - upHeight * sin(tt)); rLIK(x - stride * cos(tt), height); rRIK(x + stride * cos(tt), height - upHeight * sin(tt)); } time_mSt= millis(); tim=0; while(tim<period){ tim=millis()-time_mSt; tt=float(tim * PI / 2 / period); fRIK(x - stride * sin(tt), height); fLIK(x + stride * sin(tt), height - upHeight * cos(tt)); rLIK(x + stride * sin(tt), height); rRIK(x - stride * sin(tt), height - upHeight * cos(tt)); } }else if(Back){ //後進 float tim,tt; unsigned long time_mSt= millis(); tim=0; while(tim<period){ tim=millis()-time_mSt; tt=float(tim * PI / 2 / period); fRIK(x+ stride * cos(tt), height - upHeight * sin(tt)); fLIK(x - stride * cos(tt), height); rLIK(x - stride * cos(tt), height - upHeight * sin(tt)); rRIK(x + stride * cos(tt), height); } time_mSt= millis(); tim=0; while(tim<period){ tim=millis()-time_mSt; tt=float(tim * PI / 2 / period); fRIK(x - stride * sin(tt), height - upHeight * cos(tt)); fLIK(x + stride * sin(tt), height); rLIK(x + stride * sin(tt), height - upHeight * cos(tt)); rRIK(x - stride * sin(tt), height); } time_mSt= millis(); tim=0; while(tim<period){ tim=millis()-time_mSt; tt=float(tim * PI / 2 / period); fRIK(x - stride * cos(tt), height); fLIK(x + stride * cos(tt), height - upHeight * sin(tt)); rLIK(x + stride * cos(tt), height); rRIK(x - stride * cos(tt), height - upHeight * sin(tt)); } time_mSt= millis(); tim=0; while(tim<period){ tim=millis()-time_mSt; tt=float(tim * PI / 2 / period); fRIK(x + stride * sin(tt), height); fLIK(x - stride * sin(tt), height - upHeight * cos(tt)); rLIK(x - stride * sin(tt), height); rRIK(x + stride * sin(tt), height - upHeight * cos(tt)); } }else if(R){ //R float tim,tt; unsigned long time_mSt= millis(); tim=0; while(tim<period){ tim=millis()-time_mSt; tt=float(tim * PI / 2 / period); fRIK(x + stride * cos(tt), height - upHeight * sin(tt)); fLIK(x + stride * cos(tt), height); rLIK(x + stride * cos(tt), height - upHeight * sin(tt)); rRIK(x + stride * cos(tt), height); } time_mSt= millis(); tim=0; while(tim<period){ tim=millis()-time_mSt; tt=float(tim * PI / 2 / period); fRIK(x - stride * sin(tt), height - upHeight * cos(tt)); fLIK(x - stride * sin(tt), height); rLIK(x - stride * sin(tt), height - upHeight * cos(tt)); rRIK(x - stride * sin(tt), height); } time_mSt= millis(); tim=0; while(tim<period){ tim=millis()-time_mSt; tt=float(tim * PI / 2 / period); fRIK(x -+ stride * cos(tt), height); fLIK(x - stride * cos(tt), height - upHeight * sin(tt)); rLIK(x - stride * cos(tt), height); rRIK(x - stride * cos(tt), height - upHeight * sin(tt)); } time_mSt= millis(); tim=0; while(tim<period){ tim=millis()-time_mSt; tt=float(tim * PI / 2 / period); fRIK(x + stride * sin(tt), height); fLIK(x + stride * sin(tt), height - upHeight * cos(tt)); rLIK(x + stride * sin(tt), height); rRIK(x + stride * sin(tt), height - upHeight * cos(tt)); } }else if(L){ //L float tim,tt; unsigned long time_mSt= millis(); tim=0; while(tim<period){ tim=millis()-time_mSt; tt=float(tim * PI / 2 / period); fRIK(x - stride * cos(tt), height - upHeight * sin(tt)); fLIK(x - stride * cos(tt), height); rLIK(x - stride * cos(tt), height - upHeight * sin(tt)); rRIK(x - stride * cos(tt), height); } time_mSt= millis(); tim=0; while(tim<period){ tim=millis()-time_mSt; tt=float(tim * PI / 2 / period); fRIK(x + stride * sin(tt), height - upHeight * cos(tt)); fLIK(x + stride * sin(tt), height); rLIK(x + stride * sin(tt), height - upHeight * cos(tt)); rRIK(x + stride * sin(tt), height); } time_mSt= millis(); tim=0; while(tim<period){ tim=millis()-time_mSt; tt=float(tim * PI / 2 / period); fRIK(x + stride * cos(tt), height); fLIK(x + stride * cos(tt), height - upHeight * sin(tt)); rLIK(x + stride * cos(tt), height); rRIK(x + stride * cos(tt), height - upHeight * sin(tt)); } time_mSt= millis(); tim=0; while(tim<period){ tim=millis()-time_mSt; tt=float(tim * PI / 2 / period); fRIK(x - stride * sin(tt), height); fLIK(x - stride * sin(tt), height - upHeight * cos(tt)); rLIK(x - stride * sin(tt), height); rRIK(x - stride * sin(tt), height - upHeight * cos(tt)); } }else if(Imu){ hX = hX + Kp * kalAngleX / 90.0 + Kd * kalAngleDotX / 100.0; hY = hY + Kp * kalAngleY / 90.0 + Kd * kalAngleDotY / 100.0; hs = hX + hY; hd = hX - hY; fRIK(x, height - hd); fLIK(x, height - hs); rRIK(x, height + hs); rLIK(x, height + hd); }else if(iniPos){ for(int i = 1; i <= 8; i++){ servo_write(id[i], 0); } }else{ //初期姿勢 fRIK(x, height); fLIK(x, height); rLIK(x, height); rRIK(x, height); } } void servo_write(int ch, float ang){ ang = fmap(ang, -90.0, 90.0, SERVOMIN, SERVOMAX); //角度(0~180)をPWMのパルス幅に変換 ang = constrain(ang + offset[ch], SERVOMIN, SERVOMAX); pwm.setPWM(ch, 0, ang); } // float対応版 map関数 float fmap(float x, float in_min, float in_max, float out_min, float out_max) { return (x - in_min) * (out_max - out_min) / (in_max - in_min) + out_min; } //------------------------------------------- //IK //------------------------------------------- void fRIK(float x, float z){ float phi,ld, th1, th2; ld = sqrt(x*x + z*z); if(ld <= L1 + L2){ phi = atan2(x, z); th1 = 90.0 - (phi + acos((L1*L1 - L2*L2 +ld*ld)/(2*L1*ld))) * RAD_TO_DEG; th2 = acos((ld*ld - L1*L1 - L2*L2)/(2*L1*L2)) * RAD_TO_DEG - 90.0; th1 = constrain(th1, -90.0, 90.0); th2 = constrain(th2, -90.0, 90.0); servo_write(id[8], int(-th2)); //ヒザ servo_write(id[7], int(-th1)); } } void fLIK(float x, float z){ float phi,ld, th1, th2; ld = sqrt(x*x + z*z); if(ld <= L1 + L2){ phi = atan2(x, z); th1 = 90.0 - (phi + acos((L1*L1 - L2*L2 +ld*ld)/(2*L1*ld))) * RAD_TO_DEG; th2 = acos((ld*ld - L1*L1 - L2*L2)/(2*L1*L2)) * RAD_TO_DEG - 90.0; th1 = constrain(th1, -90.0, 90.0); th2 = constrain(th2, -90.0, 90.0); servo_write(id[6], int(th2)); //ヒザ servo_write(id[5], int(th1)); } } void rRIK(float x, float z){ float phi,ld, th1, th2; ld = sqrt(x*x + z*z); if(ld <= L1 + L2){ phi = atan2(x, z); th1 = 90.0 - (phi + acos((L1*L1 - L2*L2 +ld*ld)/(2*L1*ld))) * RAD_TO_DEG; th2 = acos((ld*ld - L1*L1 - L2*L2)/(2*L1*L2)) * RAD_TO_DEG - 90.0; th1 = constrain(th1, -90.0, 90.0); th2 = constrain(th2, -90.0, 90.0); servo_write(id[4], int(th2)); //ヒザ servo_write(id[3], int(th1)); } } void rLIK(float x, float z){ float phi,ld, th1, th2; ld = sqrt(x*x + z*z); if(ld <= L1 + L2){ phi = atan2(x, z); th1 = 90.0 - (phi + acos((L1*L1 - L2*L2 +ld*ld)/(2*L1*ld))) * RAD_TO_DEG; th2 = acos((ld*ld - L1*L1 - L2*L2)/(2*L1*L2)) * RAD_TO_DEG - 90.0; th1 = constrain(th1, -90.0, 90.0); th2 = constrain(th2, -90.0, 90.0); servo_write(id[2], int(-th2)); //ヒザ servo_write(id[1], int(-th1)); } } |
コード説明
L. 12~16 WiFi APモード用設定。SSIDやパスワード、IPを指定 (それぞれ任意)。
L. 22 Preferencesライブラリを使用して調整値をフラッシュに記憶して電源OFF後も保持します。
L. 26~32 PCA9685のアドレスとサーボパルス幅とIOピンを指定
サーボパルスは500~2500usecになるように設定
L. 36 本ロボットの足の長さです。逆運動学算出時に使用
大腿長さL1=50mm、下腿長さL2=65mm
L. 49~54 ロボット動作パラメータ初期値。アプリで可変
L. 58~63加速度センサから傾斜角を取得する関数
ATOM Matrix内蔵のIMUセンサ(MPU6886)で検出した加速度からX軸とY軸の傾斜角を算出
L. 66~70 角速度取得関数
IMUのX軸とY軸の角速度を使用
L. 85~829 ブラウザアプリ表示設定
APモード接続時の動作モード選択ボタンや各パラメータ設定用の表示
およびサーボモータオフセット調整ページの記述をしています。
L. 833~1014 core0動作
ATOM Matrix デュアルコアのcore0でLEDマトリクス表示とブラウザ表示とIMU処理を実行します。
慣性センサMPU6886のフルスケールレンジは以下で指定 (L. 837, 838)
・加速度:16bit ±2 g
・ジャイロ(角速度):16bit ±250 deg/sec
機体のX軸とY軸の角度を以下の通りLEDインジケータ表示しています。
インジケータは動作モード実行時は機能しません。
・±1°以下:中心で緑表示
・±20°以上:赤表示
・その他:青表示
カルマンフィルタライブラリの関数を用いてセンサの姿勢角と角速度を算出 (L. 994~1009)
L. 1017~1072 setup関数
PCA9685用I2C SDA:IO22、SCL:IO23 (L. 1020)
アプリで設定した各オフセット値はPreferences機能でフラッシュに記録します。
電源起動時にフラッシュに記録されたオフセット値を読み出します (L. 1039~1060)
L. 1075~1498 loop関数
PS4コントローラ設定 (L. 1076~1111)
コントローラ接続時に各種動作や足位置を制御 (詳細は後述)
各種動作モード (L. 1162~1497)
逆運動学関数で足先の座標を指定して各動作を実現しています。
ジャンプ動作モード (L. 1162~1199)
各足の逆運動学関数で足先の座標を指定してバク転動作を実現
前足を伸ばすタイミングと後ろ足を伸ばすタイミングを
パラメータDj1, Dj2の時間(msec)で調整可能
反転(Roll)動作モード (L. 1200~1241)
ひっくり返った状態から起上って反転動作します。
屈伸、足踏み、前後進、左右旋回動作モード (L. 1242~1476)
以下のパラメータで動作を調整可能です。
・period:動作の周期時間を指定
・x:各足先の前後位置指定
・height:各足先の付け根からの高さ位置指定
・upHeight:足上げ動作時の上げ量を指定
・stride:歩行時の歩幅指定
IMU動作モード (L. 1477~1487)
機体の傾きと角速度を検知して足の高さを制御し機体の水平を保ちます。
それぞれの足の高さをセンサのX軸、Y軸の角度と角速度に応じていわゆるPD制御しています。
応答はパラメータKp、Kdで調整できます。
初期姿勢 (L. 1492~1497)
動作モード以外は全足がパラメータx, heightで指定した位置で固定されます。
L. 1502~1511 servo_write() 関数
サーボIDと角度を指定
L. 1517~1591 逆運動学
関数 fRIK()、fLIK()、rRIK()、rLIK()でそれぞれの足先座標を指定して、サーボの角度を算出して駆動しています。
各足の付け根を原点として、高さと前後の座標を指定して以下の式で運動させます。
各サーボ角度は他のパーツなどに干渉しないようにconstrain関数で動作範囲角度を制限しております。
アプリ画面
-
コードをATOM Matrixに書き込んで、スマホもしくはPCのWiFi接続設定でSSID ”4legRoboPWM”に接続
パスワード:password -
ブラウザで”192.168.55.29”にアクセス
動作モードはボタンクリックでONし、再度クリックでOFFします。
パラメータは “-“、”+”をクリックして値を増減させます。
値は電源OFF後も保持されます。
“サーボOffset調整”をクリックでオフセット調整画面に遷移して、サーボモータを中間位置 (パルス 1500usec)にするPWM信号が出力されます。
“-“、”+”をクリックして各サーボの位置の微調整します。
戻るボタンでホームに戻りサーボも初期姿勢の角度になります。
ロボット組立て
ロボットを組み立てます
ボディ組立て
base.stlの天板6個の穴をM3ネジ用のタッピングでネジ切り
base.stlにコントロール基板を20mm M3ネジスペーサで固定、
スイッチは裏からM3×6mmネジで固定します。
2セルLiPoバッテリを強力両面テープでbase.stlに固定して、コネクタに接続します (電源スイッチがOFFであることを事前に確認してください)。
電源をONにすると先ほど書き込んだコードによって姿勢に応じてLEDマトリクスのインジケータが動きます。
定番LEDインジケータ pic.twitter.com/fcqpdhxvHr
— HomeMadeGarbage (@H0meMadeGarbage) November 13, 2025
サーボ4個をなべタッピングネジ 2×8mm (2か所づつ)でbase.stlに固定します。
サーボのコネクタを以下のように基板に接続します。
基板コネクタ向きは棒線側がGNDで、信号名がシルク記載されているほうが信号線です。
ヒップサーボ オフセット調整
付属のサーボホーンには筐体固定用に中心穴から3番目の穴を2mm径で穴あけしておきます (8個すべて加工してください)。
電源をONしてブラウザアプリからサーボOffset調整画面にはいり、サーボモータを中間位置 (パルス 1500usec)にします。
その状態でサーボホーンを以下のように水平になるようにはめ込みます (なるべく水平にできればOKです)。
サーボOffset調整アプリのOffset S1, 3, 5, 7の”-“、”+”をクリックして完全に水平になるように微調整してください。
オフセット調整モード pic.twitter.com/Ib95zVn1c5
— HomeMadeGarbage (@H0meMadeGarbage) November 13, 2025
調整が終わったら電源をOFFします。
大腿組立て
サーボホーンにleg2.stlを固定します。leg2.stlは中心の穴をM2ネジ用のタッピングでネジ切りして、サーボのアームに開けた2mm穴にM2×8mmネジで固定します。
M2×10mmネジでアーム軸とも固定します。
大腿パーツleg1-1.stl, leg1-2.stlをbase.stlの丸突に通してleg2.stlの先端の穴2か所でなべタッピングネジ 2×10mmでネジ止めします。
大腿パーツの先にサーボ4個をなべタッピングネジ 2×8mm (2か所づつ)で固定します。
ヒザサーボのコネクタを以下のように基板に接続します。
ヒザサーボ オフセット調整
電源をONしてブラウザアプリからサーボOffset調整画面にはいり、サーボモータを中間位置 (パルス 1500usec)にします。
その状態でヒザのサーボホーンを以下のように下方向に直角になるようにはめ込みます 。
サーボOffset調整アプリのOffset S2, 4, 6, 8の”-“、”+”をクリックして完全に直角になるように微調整してください。
調整が終わったら電源をOFFします。
下腿組立て
下腿パーツleg4.stlとサーボホーンを固定します。
leg4.stlは上から2番目の穴をM2ネジ用のタッピングでネジ切りして、サーボのアームに開けた2mm穴にM2×8mmネジで固定します。
leg4.stlとleg3.stlを2個のなべタッピングネジ2×10mmでネジ止めします。
機体完成
足先にTPUフィラメントで出力したshoe.stlを履かせてサーボ配線を整えて機体は完成です。
あらためてサーボOffset調整アプリで以下のようにコの字になるように再調整してください。
こんな感じ調整
オフセット調整 pic.twitter.com/8bx1cQjtJh
— HomeMadeGarbage (@H0meMadeGarbage) November 13, 2025
ブラウザアプリ動作
ブラウザアプリによる動作についてまとめました。
各パラメータは電源OFF後もメモリ保持されます。
動作の様子
レシピ書きますかぁ#Robotics pic.twitter.com/wtP9ptxev5
— HomeMadeGarbage (@H0meMadeGarbage) November 12, 2025
IMU動作モード
IMU動作モード pic.twitter.com/eSSaUKYYNp
— HomeMadeGarbage (@H0meMadeGarbage) November 14, 2025
PS4コントローラ
本ロボットはPS4コントローラでも動かすことができます。
ATOM Matrixの起動時に Bluetooth Mac Addressをシリアル出力させています。
アドレスを控えてコントローラと接続します。
PS4コントローラとESP32のペアリング方法の詳細は以下を参照ください。
ロボのBluetooth Mac Addressを書き込んだコントローラのホームボタン⌂を押すとペアリングされます。
PS4ペアリング後にはアプリによるWiFi接続ができませんので、両方実施したい場合はWiFiアプリ接続後にBluetoothコントローラペアリングしてください。
ジョイスティックの左右の上下でロボの右側と左側の歩幅を制御して移動が可能です。
ジョイスティックのジョイって喜びって意味じゃね? pic.twitter.com/dcj9E5Qtsy
— HomeMadeGarbage (@H0meMadeGarbage) November 9, 2025
ボタンでバク転/起上り、トリガで足位置を変更できます。
なんだか楽しいよ pic.twitter.com/V6Xg8ljW4U
— HomeMadeGarbage (@H0meMadeGarbage) November 10, 2025
トリガで変更した足位置はメモリ記憶されないので電源OFFでリセットされます。






































